
印江自治县老年大学2026年春季学期
招生简章
东风送暖草木香,暮年求学乐未央
在这春暖花开的时节,印江自治县老年大学迎来了2026年春季学期开学的日子。在此,县老年大学向即将重新踏入校园的全县广大新老学员表示热烈的欢迎!现将2026年春季学期招生简章公布如下:
印江自治县老年大学成立于1990年,是一所面向本县全体老年朋友开放的综合性学府,学校师资优良,教学成果显著,是省级示范老年大学。学校秉承“适其所需、受其所宜”原则科学设置深受新时代老年人喜欢的专业课程,教学以知识性、实用性、趣味性相结合,寓教于乐,是全社会老年人终生教育的主阵地。
1.年龄要求:50周岁及以上,85周岁以下(1941年3月—1976年3月出生)。
2.健康要求:视力、听力良好,身心健康,无重大疾病、传染性疾病及精神类疾病,具备完全民事行为能力,能独立坚持课堂学习与集体活动。
3.品德要求:遵纪守法,遵守学校规章制度,思想积极健康向上,尊重师长,团结同学,积极参与学校组织的教学与公益活动。
4.特殊说明:80周岁以上的老年人,需在子女陪同下报名。
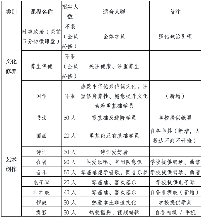
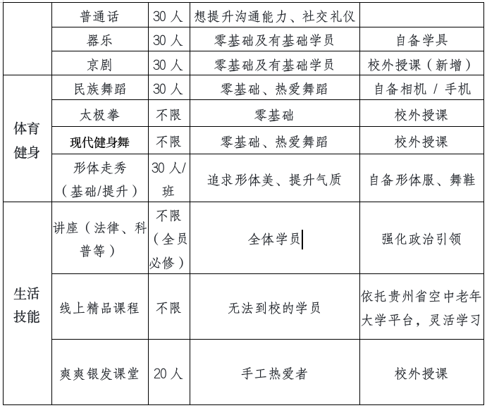
本学期开设4个类别22门课程,分基础班、提升班,兼顾入门与进阶需求,具体如下:


即日起至2026年3月15日(工作日:上午9:00—11:30,下午14:30—17:00),额满即止。
现场报名:新学员携带本人身份证原件前往学校二楼教务办公室填写报名表,办理报名缴费手续,老学员报名情况可由各班班主任或班长统一汇总后到教务办公室报名。
按照印江土家族苗族自治县发展和改革局相关文件执行:50元/人/学期。
说明:费用为学费,不含教材、笔墨纸砚、乐器、服装等个人学习用品;时政与综合课程不收取学费,学校开设的公益特色培训班(如暑期非遗课)不收取学费。
1.新学员凭本人身份证报名,严禁借用他人证件,请报名人员准备紧急联系人姓名、电话等。每人可报1门主修课程和3门选修课程(避免时间冲突)。
2.报名后学费转入财政专户,一律不予退费,请谨慎决定。
3.严格遵守请假制度,无故缺席10次及以上者,视为自动退学。
1.开学典礼:2026年3月16日(星期一)上午9:30。
2.上课时间:2026年3月16日—6月26日(每周每门课程1次课,每次共90分钟,按两节课上,每节课45分钟,具体课程表报名时发放)。
3.放假安排:按国家法定节假日放假,遇特殊情况调整将提前通知。
4.结业与展示:学期末举办学员作品展览、文艺汇演等活动,表彰优秀学员与优秀班干部。
学校地址:印江土家族苗族自治县老年大学(县档案馆旁,原县职校综合办公楼)。
· 报名热线:0856-3903198(办公室)、18722996688。
· 教务咨询:金老师18722996688。
温馨提示:
鼓励学员加入学校银龄志愿服务队,参与社会公益、文化传承等活动,践行“老有所为”。
印江自治县老年大学
2026年3月5日
往期回顾
监制:左禹华 总编:蒋智江 编审:张江勇 编辑:曾君子